軟件針對企業內部數據監控需求,通過企業自己定義預警內容及策略,對關鍵數據進行監控實現異常數據實時通知,提升業務響應效率,降低人工監控成本。
mobox預警管理平臺系統集采集、預警提醒一體,通過按需數據采集(可以企業自己IT人員來維護)、多渠道通知機制,幫助組織及時發現潛在風險,快速響應各類事件,有效降低運營風險,提升管理效率 。系統采用模塊化設計,支持高度定制化,可廣泛應用于金融風控、生產安全、IT運維、環境監測、公共衛生等多個領域,滿足不同行業的預警管理需求。

1、大幅縮短事件響應時間
2、提前識別潛在風險,防患于未然,降低損失
3、模塊化架構,支持靈活擴展和定制開發


平臺采用先進的微服務架構,結合mobox低代碼平臺開發,確保系統的高可用性、高并發處理能力和智能化水平。

mobox預警管理系統,可以讓用戶方根據自己需求,對任何MIS系統產生的數據進行抓取。將自己認為有風險的信息推送給相關人員。從而降低風險
]]>
國內某知名叉車集團的檢測中心(國家級檢測中心),其全年有400多個對叉車整車或主部件的檢測項目。而對整車測試項目來說,里面可能涉及200多個測試任務項。檢測中心發現傳統的手段存在如下問題

項目模板可以提高項目的效率、質量和可靠性。引用項目模板內的流程、計劃和任務,可以確保項目的各個階段都按照統一的標準進行,從而減少錯誤和不一致性,提高檢測中心協作的效率,降低項目風險,并最終提高項目交付的成功率。項目模板還有助于提升項目的可持續性,使得項目能夠更好地應對變化和復雜性。

詳細參考:http://www.youxidaiyun.com/1965/
項目創建通過引用已有模板,我們需要做的內容有:

針對上圖:我們選擇了人工叉車試驗這個模板,若全選,那么就是對叉車整車做檢測了。但又的時候甲方并不是整車而是某幾個部件,所以,系統也支持通過特征選項的方式來對計劃任務進行篩選。 篩選完成后確定,就能生成新的測試項目。
項目經理,進入項目后,對計劃還可以做進一步微調,確定后,提交審核。項目計劃審核一旦通過。系統根據計劃任務的開始日期自動創建任務分發給相關測試人員。

1)查看自己的任務

2)接受任務

3)裝載標準測試模板(sop)

測試模板數據裝載成功

將測試記錄輸入表格,原始記錄可以用照片拍照的模式進行上傳。
最后,對本項測試做評測:

![]()
審批通過后,這個任務完成,這些提交的數據才能參與報告統計計算
任務管理整個過程比較多,這個文檔里面不做全面展開介紹,這里將其它功能點圖解說明一下。

項目成員能查看到任務執行的狀態。(如:完成,超期等)
詳細參考:http://www.youxidaiyun.com/2295/
在項目內所有任務完成后,項目經理可以檢測報告自動生成操作。(測試任務序號系統會自動計算并生成)
詳細操作參考:http://www.youxidaiyun.com/2548/
檢測報告效果圖:

檢測報告可以下載word及html2個類型。
最后,咨詢系統詳細功能,請加微信(13805711962)吳工 進行交流
]]>
重點工作管理系統是一種專門用于大型國企對工作任務計劃和管理工具。系統在集團實施后達到的效果:
企業年度目標下達后,領導通過全景座艙聚焦重點工作掌握方向,總經辦制定重點工作計劃層層推進,各部門圍繞重點工作上下一心,推動企業績效持續提升。
很多企業若只是部署標準的系統是很難全面覆蓋其個性需求,而Gungho系統是基于Mobox低代碼平臺開發的,幾乎所有的管理對象、管理流程都可以按需二次開發后實現差異化功能。
以公司戰略目標為導向,承接公司管理層考核要求,自上而下推進、自下而上支持,做到“計劃有源頭、執行有力度、成果有考核”。構建以“企業戰略目標” 為主線,“工作任務” 為驅動的重點工作管理平臺

為了讓領導全面直觀掌握公司目標、部門目標、重要項目、績效統計、部門重點工作情況實現高效科學決策,通過信息化手段了解重點工作進展情況

公司交辦、總經理交辦 等都可以在重點工作基礎上做進一步自定義,以便于系統數據獲取

所有工作任務創建后,可以自動發送AM、郵件、企業微信進行提醒
任務執行按如下方式進行

支持基于公司總體目標的重點工作分解+績效目標雙通道發布全程在線管理,及時發現問題,采取措施。讓每個人都成為高效的戰略執行者。
任務完成后交付物可以歸檔到企業文檔中心
公司總體目標與績效目標一致,支持在線多維考評(部門經理先自評 – 分管領導評價 – 總經辦評價 ),支持KPI+OKR集合等,形成正確導向和激勵。(不是所有的工作都需要考評,而是可以根據企業只要需要個性設定)

建設重點工作管理系統,可以生成各部門目標及工作完成情況報表,提升公司對重點工作事項督察督辦工作效率,減少重復性工作,是企業管理方法的數字化轉型的重要環節。需要詳細了解方案可以加 微信(13805711962)吳工?
]]>
共好合同管理軟件是基于 Mobox工業低代碼開發平臺結合企業個性需求定制開發而發布的
合同軟件包括:客戶維護、銷售跟蹤管理、客戶需求管理、(銷售與采購)合同管理、合同評審、合同檔案管理、企業即時通訊平臺等模塊組成
基礎服務:人員管理服務、消息服務、文件服務、數據服務、流程服務、腳本引擎

合同軟件涉及的企業員工角色:銷售、采購、管理員、主管、財務。以下是各個角色主要需要做的事情。
合同系統大體思路
一、合同系統基礎數據維護
管理員(admin),要維護(本公司的產品)信息
二、銷售合同完成過程
1、必須 先建立 客戶,及其 對應的 聯系人
2、有了客戶 (需要有稅號) ,才能新建銷售合同
3、合同 建立后 ,位這個 合同設置 銷售清單 (來源 本公司的產品)
4、合同完成后,需要找人審批 (審批人 xszg)
5、審批通過后 , 財務 (cw)可以輸入 財務信息比如 (匯款信息、開票信息等)
6、合同原件歸檔

合同管理可以幫助組織或個人提高合同交付的效率和準確性。合同管理軟件和工具可以簡化合同創建、審批、跟蹤和管理的過程,減少人為錯誤和遺漏。這有助于提高合同流程的效率。

能對合同全局進行查看(如 采購清單、收款記錄、開票記錄、收款計劃等)

能查看合同附件

合同草案擬定后,需要公司組織相關專業的人員及領導,對合同進行評審。共好合同管理系統,支持用戶自定義流程,可以根據不通的合同、不同的發起人啟動對應的流程來多合同進行評審,所有評審記錄都會記錄在系統中,便于以后追溯。

合同是業務和管理的雙向訴求,在企業的經營過程中,合同的歸口部門在不同的業務部門(當然,紙質文檔一般會由財務或者行政或者其他部門進行統一存檔),沒有一個統一的入口提供所有合同管理的情況下,會給合同的查詢、閱覽等帶來不便,合同管理系統可以將不同業務部門的不同類型的合同集中管理起來,提供統一的查詢入口,為合同的查詢、閱覽帶來便利。
合同本身是一個文檔,要么是在線文檔、要么是附件文檔,這些文檔本身是沒辦法進行直接提供支撐數據支撐的,在合同管理系統中,我們先要把合同的關鍵數據提取出來,放到合同管理系統中。當合同數據全面錄入合同管理系統以后,合同的各種數據都可以被進行統計,如合同金額、合同的收款、付款情況,收付款計劃等等,這些數據按照業務需要進行加工以后,就可以為業務提供全面的數據、決策支撐。
我們可以為合同設置收款計劃,系統會根據設置 自動進行,到期收款提醒,及收到匯款后提醒、開票后提醒等
合同系統是B/S架構的系統,企業需要找一臺服務器來部署,服務的要求如下
硬件 :
8G 內存或更高 、8CPU或更高、500G硬盤(根據自己需求而定)
操作系統:
操作系統:Windows 2012 r2 或更高(支持 32及64)
數據庫:甲方自己準備或我方協助
數據庫:SQLServer 2008 R2或更高
軟件環境:
IIS + .NET4.0 +.NET4.5(或更高版本)
備注:
1)若Windows 2012r2 ,那么SQL需要安裝 2008或更高版本 (否則 SQL管理器可能不能安裝)
2)若安裝 SQL 2008 or 2008R2 ,那么必須安裝過 .Net 3.5
3)Mobox網站必須有 .Net 4.5(或更高版本支持)
]]>
為了系統安全,現在很多企業在局域網內封閉445端口禁用windows目錄共享。那么怎樣在局域網內部實現共享文件 – 企業網盤應運而生。

當然,企業網盤作為一款獨立研發的軟件,肯定要比簡單的Windows目錄共享要復雜些,對2個方案做一個對比
1)永久免費 30用戶
2)在局域網內網部署,可以在內網共享文件(在需要的情況下,有可以給外網人員共享文件)
3)按賬號登錄Mobox企業網盤 (賬號可以集成企業AD)
4)可以共享目錄,也可以共享單個或多個文件
5)采用自定義端口
6)文件傳輸速度超快(在某些網絡下傳輸速度可達到 50m/s)
7)支持斷點續傳、秒傳、支持去冗余存儲
8)支持本機目錄自動同步到網盤(本地文件任何變化,會自動同步到網盤中)
9)可以生成外鏈
10)多次同名文件上傳,支持產生歷史文件(歷史文件數量可以定義)
11)回收箱清理權限可以管控
12)全面支持Windows的資源管理器操作習慣(復制、粘貼、拖拽等操作習慣)
Mobox企業網盤(免費版)可以升級到(專業版),專業版具有企業文檔管理功能(實現文件分級分權管理、版本管理、操作日志管理、協同編輯、文件發文等)
(專業版)文檔管理介紹參考:http://www.youxidaiyun.com/edm
1)免費
2)在局域網內共享文件
3)可以設置共享目錄的訪問計算機
4)只能共享目錄
5)采用445端口 (相對容易受到病毒攻擊)
__________________________________________________________
1)操作系統:Win2008R2、Win2012R2、Win2016 或更高
2)數據庫:SQLserver2008R2 或更高
3)客戶端:Win7、Win10、Win11
技術支持聯系人(吳工,微信 13805711962)
]]>
1、通過掃描電控總成二維碼快速找到對應軟件進行程序燒寫
2、快速識別當前軟件版本是否適用老的電控總成(若不適合,就采用備件燒制)
3、有效管理不同廠家的程序燒錄方式,各廠家對軟件描述參數也不一樣,需要分別登記及方便查詢(此叉車公司OEM多家電控總成的產品)
4、叉車需上門維修,Mobox程序燒寫管理軟件支持離線到用戶現場進行程序燒錄

生產燒制:找到當前有效軟件版本,對目前在制的電控總成進行生產燒制
備件燒制:找到的當前軟件版本對以往生產的電控總成不兼容,我們必須找到舊電控總成與之配套的軟件歷史版本,進行備件燒制

管理的數據對象:
總成(電控總成、鋰電池總成)、各家軟件(參數、版本、用途、燒制方法)
數據管理要求:
數據(文件及版本)正確、過程可控(權限及流程審批)、管理對象可以擴展

注:總成新建后 一定是需要走審批流程,通過后定版;因為用戶管理的總成特別多,所以需要對定版的總成進行歸檔管理,這樣才便于查詢


注:
1)電控軟件上傳時需設置參數、版本、hex文件、用途、綁定的總成物料號等;
2)上傳后必須走審批流程,通過后才能定版;
3)定版后,才能出現在總成的軟件組成下面

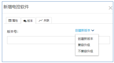
注意:關于版本設置

兼容升級: 這個電控軟件 可以覆蓋以前電控總成內使用的舊軟件
不兼容升級:這個新版本,只能在當前生產的電控總成里面用,以前的老的電控總成 是不能安裝到這個新電控軟件的;? 以前的電控總成將成為 備件燒制;

注:
Mobox電控軟件程序燒錄管理系統是一個開放的平臺,系統經過實際生產及維護環境檢驗支持在線及離線模式。適應性方面可以自定義各種廠家標準,對不同軟件進行個性化管理。有效管理電控軟件的版本生命周期,以確保總成燒制軟件的正確性。詳細了解加微信:13805711962 吳工進行進一步交流。
]]>Mobox工業低代碼開發平臺是一個用于快速構建和部署工業應用程序的開發工具。它結合了低代碼開發的概念和工業領域的特定需求,旨在簡化和加快工業應用程序的開發過程。通過Mobox平臺成功開發過MWS、MES等系統等

WMS復雜的業務流程:
倉庫管理涉及到復雜的業務流程,包括入庫、出庫、庫存管理、訂單處理、貨物跟蹤等。開發WMS軟件需要深入理解和抽象這些業務流程,并將其轉化為可執行的軟件功能。
WMS系統定制化:
每個倉庫的業務流程和需求都可能存在差異,因此WMS軟件需要具備非常高的靈活性和可定制化能力。開發團隊需要設計和實現可配置的功能和流程,以適應不同倉庫的需求。
WMS與第三方系統集成:
WMS軟件通常需要與其他企業系統(如ERP系統、銷售系統、物流系統、MES系統等)進行數據交互和集成。這需要開發兼容的接口和數據協議,并確保數據的準確、及時和一致性。
WMS與設備系統集成:
WMS軟件通常需要與各種設備(如掃描槍、條碼打印機、自動化設備等)和系統(如RFID系統、搬運設備控制系統等)進行集成。這涉及到硬件和軟件的互操作性,需要開發團隊具備相關技術知識和經驗。
WMS項目持續改進和技術支持:
一旦開發完成和上線,WMS軟件仍需要進行持續的改進和技術支持。開發團隊需要及時響應用戶反饋和需求變更,解決問題和提供支持,以確保系統持續運行并適應業務的變化。
Mobox平臺提供了一系列預定義的工業組件和數據模板,如 基本WMS業務邏輯、傳感器數據采集、設備控制、故障監測等,另外Mobox具有高可擴展性和定制化能力,WMS的開發人員甚至項目實施人員都可以根據實際業務需求,自定義組件、添加業務邏輯、擴展功能等,以滿足特定的工業應用場景。

可視化開發環境:
提供直觀和可視化的開發界面,讓開發人員能夠通過拖放組件、配置屬性和邏輯來創建應用程序。
預定義組件和模板:
提供了一系列預定義的工業組件和模板,如傳感器數據采集、設備控制、故障監測等。
集成能力:
工業應用通常需要與各種外部系統和設備進行集成,如PLC、MES系統、ERP系統等。
快速部署和調試:
開發完成后,工業低代碼開發平臺通常提供快速部署和調試的功能。
可擴展性和定制化:
平臺通常支持可擴展性和定制化需求。開發人員可以根據實際業務需求,自定義組件、添加業務邏輯、擴展功能等,以滿足特定的工業應用場景。

Mobox提供了WMS行業應用模板,系統預定義了WMS需求在實際業務環境中的成功應用和成果。這模型可以讓WMS開發或實施人員根據甲方實際需求進行快速開發及實施


BS/CS/PDA模式相結合、響應式前端技術、智能波次、智能貨位分配算法等



杰牌傳動WMS項目
農夫山泉廣西大明山WMS項目
蘇州西門子WMS項目
海亮鋁管WMS項目
海斯福WMS項目
開發WMS軟件需要解決復雜的業務流程、大規模數據處理、系統集成、用戶界面設計等一系列難點。采用Mobox工業低代碼開發平臺,開發團隊可以克服這些難點,成功實現高質量的WMS軟件。若需要了解Mobox在WMS需求開發的詳細信息,可以聯系吳工,微信:13805711962,進行相關技術交流
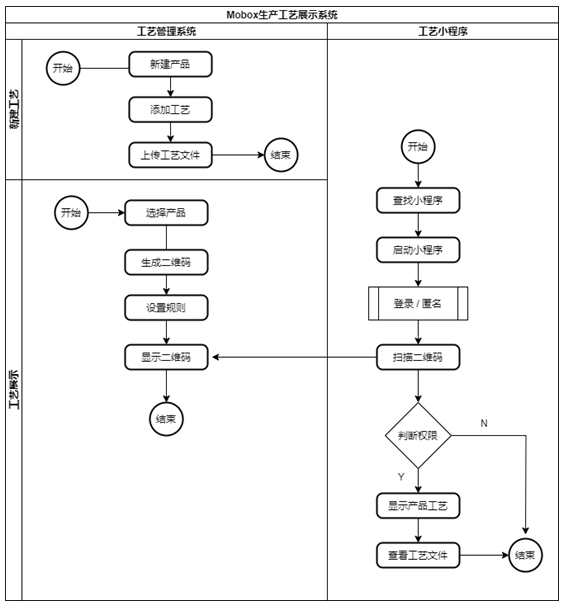
]]>1)銷售輔助用:為了提高產品競爭力或可信度有些企業希望將自己產品的生產加工工藝展示給用戶,讓用戶知道所采購的產品或服務是有質量保障的。(可以將工藝二維碼做成展板放在車間門口,或者放在產品介紹網頁,需要了解的用戶掃一下就能查看)

2)生產加工教學用:企業在全國乃至全球有分部或分廠,不通地區的工人可以通過工藝展示系統了解及學習產品制作工藝或某工序詳細加工過程。(可以在某工位上掃描一下二維碼進行查看詳細加工過程)


本方案工藝展示是通微信小程序來完成的,勢必要求產品生產加工工藝展示系統能在外網訪問。而工藝數據特別是關鍵工藝,其實是企業的核心數據。企業在上項目的時候,對這個有安全性方面的擔憂。
產品生產加工工藝展示系統的APP獨立一臺服務器,這個服務器能被外網訪問。系統訪問的數據庫及工藝文件在另外一臺服務器,而這個服務器是不提供外網訪問的。

為了保護敏感數據在傳送過程中的安全,系統采用SSL(Security Socket Layer)加密機制。SSL運行在TCP/IP層之上、應用層之下,為產品生產加工工藝展示系統提供加密數據通道。
產品工藝數據輸入后,對工藝二維碼的發布有如下要求




工藝管理系統主要:創建產品及對應的工藝信息,并進行維護及二維碼生成相關功能

掃描二維碼,后顯示下圖,能查看當前產品的工藝步驟,點擊某工藝步驟后 ,查看針對的工藝文件

添加微信:13805711962 吳工,進行交流 (注:此產品是用Mobox工業低代碼開發平臺快速構建開發的)
]]>